
Üksikasjalik tootekirjeldus
| Sildi kiirus: | 20-200 tk / min (sõltuvalt sildi pikkusest ja pudeli paksusest) | Paksusiltiga objekt: | 20-200mm |
|---|---|---|---|
| Objekti kõrgus: | 30-200mm | Sildi kõrgus: | 15-110mm |
| Sildi pikkus: | 25-300mm | Sildirulli siseläbimõõt: | 76mm |
| Sildirulli välisläbimõõt: | 300mm | Toiteallikas: | 220V 50 / 60Hz 0,75KW ühefaasiline |
| Masina kaal: | 150kg | Masina suurus: | 1600 (L) * 550 (W) * 1600 (H) mm |
| Märksõna: | Lameda pinnaga siltide aplikaator | Mudel 1: | HAP200 |
| Mudel 2: | HAP300 |
Automaatne lameda pinnaga siltide pealekandmise masin, roostevabast terasest säästlik automaatne ülemise ja külje märgistamise masin
Rakendus:
Automaatne lameda pinnaga siltide aplikaator, roostevabast terasest säästlik SUS304 automaatne ülemise ja külgmise sildimisseade ei sobi igasuguste lamedate esemete jaoks, nagu toidu-, keemia-, farmaatsia-, kosmeetika-, kirjatarvete, CD-plaatide, karpide, karpide ja mitmesuguste õlikannude jaoks. automaatne ülemise ja külgmise sildimisseade lameda külje märgistamiseks. Economy automaatne ülemise ja külgmise sildimisseade sobib:

Funktsioonid:
- Põhikorpus on valmistatud roostevabast terasest ja kõrgekvaliteedilisest alumiiniumisulamist SUS304.
- Märgistamispead juhib Jaapanist imporditud täiustatud sammmootor.
- Kõik võlusilm on Jaapanis valmistatud täiustatud fotodetektor.
- PLC juhtimissüsteem on varustatud inimese liidesega, sealhulgas 60 mälu rühma.
- Märgistuse asukoht ja kõrgus on reguleeritavad.
- Transpordikõrgust saab reguleerida tootmisliini kõrguse järgi.
- Olema võimeline ühendama konveieri ja tootmisliiniga
- Valiku jaoks läbipaistev sildimonitor.
Välimuse näitaja:

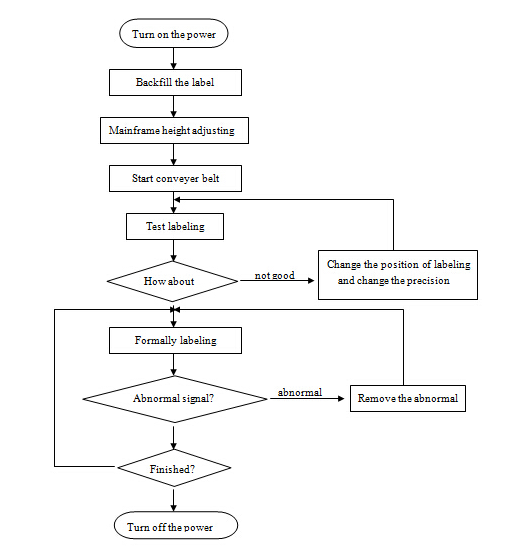
Tegevuse vooskeem:

Skeem:

Pakendamine ja saatmine:
1. Sadam:Shanghai
2. Pakendi üksikasjad:puidust korpuse ekspordipakend
3. Tarneandmed:Tavaliselt 12-15 päeva pärast makse laekumist
KKK:
1) .Siltide näitamine püstine
Põhjus: märgistuse väljundkiirus on liiga suur või konveieri kiirus on madal
Lahendused: aeglustage sildi väljastamiskiirust või kiirendage konveieri kiirust (pudeli liikumise kiirus).
2). siltide näitus pesakond
Põhjus:
① adralaud ei ole tasane;
Board lahtikäiv laua serv ei ole paralleelne pudeli kattega;
③ silt on liiga hele vajutatud
Lahendused:
① vahetada adralauda,
②korrigeerige parda eemaldatav serv paralleelselt pudeli kaanega,
③löögi etiketi vööd korralikult.
Silt: lameda sildiga aplikaator, kasti sildistamise masin









